江西省投资集团

首页
江西省投资集团
江西省投资集团
业务领域
党群工作
社会责任
人力资源
集团自媒体

宪法宣传周|关于宪法,你了解多少?

关于宪法,你了解多少?


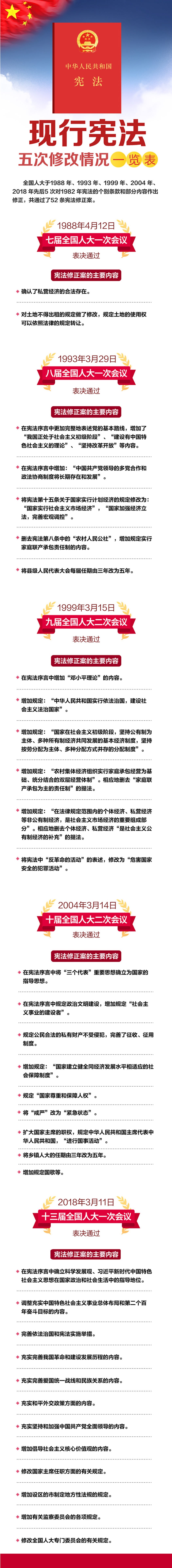
2022年,是我国现行宪法公布施行40周年。

2022年12月4日至12月10日,是我国第五个宪法宣传周。

2022年12月4日,是我国第九个国家宪法日。


宪法2.jpg

宪法3.jpg


宪法是国家的根本大法,是治国安邦的总章程。具有最高的法律地位、法律权威、法律效力。

全面贯彻实施宪法,是全面推进依法治国、建设社会主义法治国家的首要任务和基础性工作。


我国现行宪法包括哪几个部分?


共有5个部分,分别是:序言、第一章“总纲”、第二章“公民的基本权利与义务” 、第三章“国家机构”、第四章“国旗、国歌、国徽、首都”。


宪法规定我国公民的基本权利有哪些?


我国公民的基本权利,归纳起来有四个方面:

(1)政治权利和自由。包括选举权和被选举权,监督权,议论、出版、集会、结社、游行、示威的自由等。

(2)人身自由和宗教信仰自由。

(3)社会经济权利和文化教育权利。

(4)保障妇女的权利,保护婚姻、家庭、母亲、儿童和老人,保护华侨、归侨、侨眷的合法正当权利等。


宪法五次修改一览表.jpeg


国家宪法日的由来

▶1954年9月20日,第一届全国人民代表大会第一次会议通过《中华人民共和国宪法》。

▶1982年12月4日,第五届全国人民代表大会第五次会议通过了现行宪法。

▶2001年4月26日,中共中央、国务院决定将我国现行宪法实施日12月4日,作为每年的全国法制宣传日。

▶2014年10月23日,党的十八届四中全会审议通过《中共中央关于全面推进依法治国若干重大问题的决定》,提出将每年12月4日定为国家宪法日。

▶2014年11月1日,第十二届全国人民代表大会常务委员会第十一次会议通过《关于设立国家宪法日的决定》,以立法形式把12月4日设立为国家宪法日。决定明确,全国各族人民、一切国家机关和武装力量、各政党和各社会团体、各企业事业组织,都必须以宪法为根本的活动准则,并且负有维护宪法尊严、保证宪法实施的职责。任何组织或者个人都不得有超越宪法和法律的特权,一切违反宪法和法律的行为都必须予以追究。


国家宪法日的意义

设立国家宪法日,是一个重要的仪式,传递的是依宪治国、依宪执政的理念。

设立国家宪法日不仅是增加一个纪念日,更要使这一天成为全民的宪法“教育日、普及日、深化日”,形成举国上下尊重宪法、宪法至上、用宪法维护人民权益的社会氛围。设立国家宪法日,也是让宪法思维内化于所有国家公职人员心中。权力属于人民,权力服从宪法。公职人员只有为人民服务的义务,没有凌驾于人民之上的特权。一切违反宪法和法律的行为都必须予以追究和纠正。

法令行则国治法令弛则国乱新时代下宪法的精神不断发扬让我们一起自觉尊崇宪法、学习宪法、维护宪法让宪法成为我们共同的信仰

来源:人民日报


江西省投资集团 江西省投资集团 江西省投资集团 江西省投资集团 江西省投资集团